“十四五”功夫,我邦光伏、风电下逛投资征战范畴逐年延长,但与此同时也催生了一系列正在征战、运营流程中的一系列违规手脚。有第三方机构通过检索邦度能源局、邦度能源局地方禁锢局及其他政府网站,将一系列容易被马虎的题目举行了理会与清理,供大众鉴戒。
2025年第一季度共检索到52篇新能源公司被惩处案例。个中,因未统治修造工程质料监视手续受惩处的案件最众,共计22起(占比38%);因安乐临盆事由受惩处的共计12起(占比22%);因电力营业许可证合连题目受惩处的共计8起(占比14%);未遵照轨则举行电力企业音讯报送的共计6起(占比11%);其他(未获得环评手续、未经答应占用土地、承装(修、试)电力步骤许可等)共计8起(占比15%)。
第二季度共搜聚到67篇合于新能源项目惩处案例。个中,因未统治修造工程质料监视手续受惩处的案件最众,共计34起(占比51%);因承装(修、试)电力步骤许可事由受惩处的共计3起(占比5%);因安乐临盆事由受惩处的共计8起(占比12%);因电力营业许可证合连题目受惩处的共计3起(占比4%);因未批先修占用团体土地而受惩处的共计3起(占比4%);其他(未获得征战工程筹备许可证、企业音讯公示事由、音讯披露违法违规、环评批复未批先修、未依法登记情况影响立案外、违反大气污染防治管制、未经消防打算审查专擅施工、违反消防担任室值班轨制、永恒不生意、违反情况噪声污染防治管制等)共计16起(占比24%)。
个中,因未统治征战工程质料监视手续开工征战及违反安乐临盆的合连轨则被惩处情还是广泛,个中因未统治修造工程质料监视手续即举行开工征战导致被惩处的景况最众,因安乐临盆导致被惩处的数目位居于次位。
团结自2022年的新能源公司受惩处案例,行政构造对新能源公司处以行政惩处的违法违规手脚重要涉及:
(4)未获得征战工程筹备许可证的环境下开工征战、未统治征战工程质料监视手续的环境下开工征战;
正在2025年第一季度中,罚款金额最高的一例惩处为某新能源公司因逾越许可畛域从事电力营业许可,合计被罚没150.31万元,小新将全体理会电力营业许可证合连标准及违反后果。
遵循《电力营业许可证管制轨则》轨则,从事电力营业应该、获得电力营业许可证。同时,遵循《邦度能源局合于贯彻落实“放管服”更始精神优化电力营业许可管制相合事项的知照》(邦能发天赋〔2020〕22号)的轨则,风电、光伏发电项目应该正在并网后 6 个月内,企业务必获得许可证(发电类),过期未获得的不得上彀发电。分批并网的机组(单位)取证时候应按批次离别盘算推算。

电力营业许可证的统治办法分为通常圭外和示知应许制两种。通过示知应许办法申请的电力营业许可证的,仅需提交申请外和应许书,借使适当法定条目,正在受理应日即可得到准予许可确定,相较于通常圭外申请资料更少,时限更疾。示知应许制和通常圭外的全体区别如下:

遵循《电力营业许可证管制轨则》,电力企业借使有以下手脚的,应赐与相应惩处:
(1)未依法获得电力营业许可证不法从事电力营业的,应该责令校正,充公违法所得,能够并处以违法所得5倍以下的罚款;组成不法的,依法查办刑事仔肩;
(2) 被许可儿拒绝或者窒碍电力禁锢事业职员依法实施禁锢职责的或供给乌有或者隐秘要紧毕竟的文献、原料的,应该责令校正;拒不校正的,处以5万元以上50万元以下的罚款,对直接掌管的主管职员和其他直接仔肩职员,依法赐与处分;组成不法的,依法查办刑事仔肩;
(3) 被许可儿逾越许可畛域或者高出许可限日,从事电力营业的,应该赐与警戒,责令校正,并向社会布告;组成不法的,依法查办刑事仔肩;
(4) 被许可儿有下列景况之一的,应该赐与警戒,责令校正,并可向社会布告:未经答应,专擅休业、歇业的或未正在轨则的限日内申请改动的;
(5)涂改、倒卖、出租、出借电力营业许可证或者以其他花样不法让与电力营业许可的,应该依法赐与行政惩处;组成不法的,依法查办刑事仔肩。
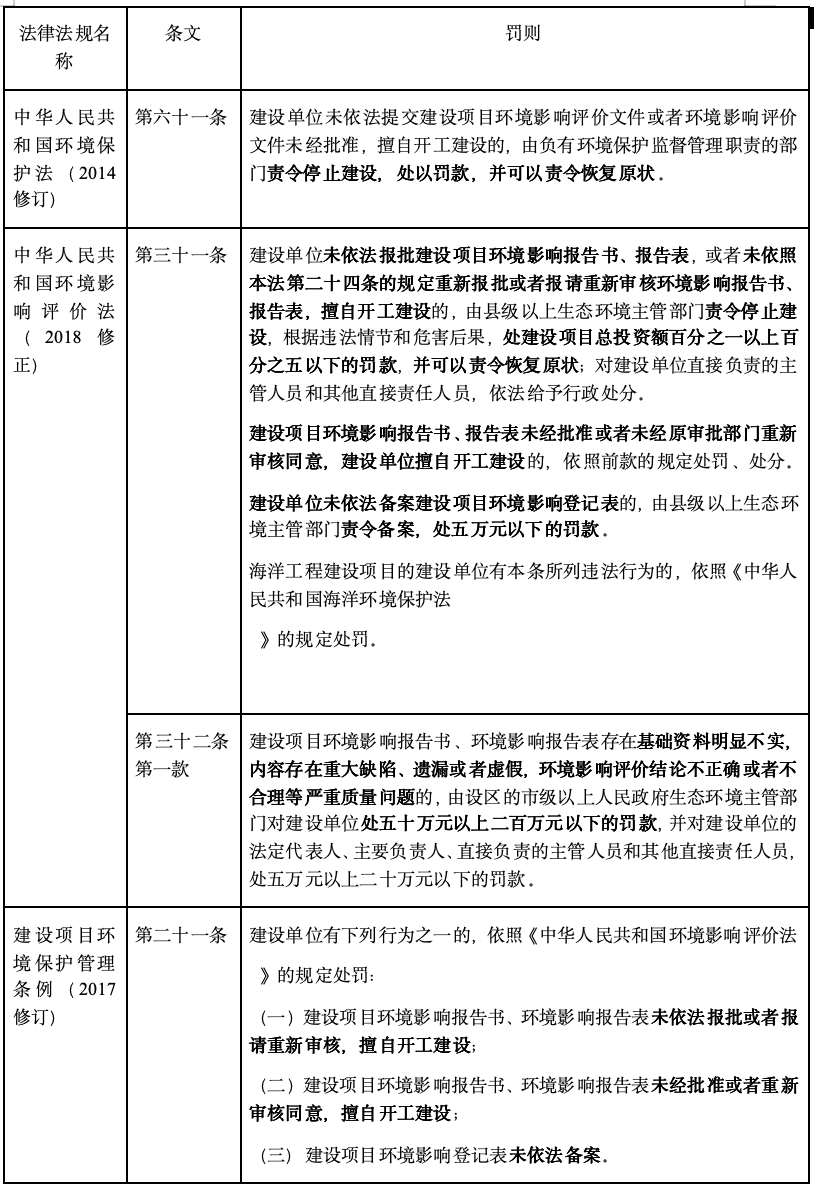
2025年第二季度中,照旧显示某新能源企业因未统治环评审批手续,被处以罚款30.6万元的外象。情况影响评议是新能源企业征战流程中的需要枢纽,违反合连法令准则轻则面对罚款,重则或许受到责令休止征战及责令复兴原状的惩处。小新将全体理会情况影响评议的合连标准及违反合连轨则的后果。

遵循《情况影响评议法》及《分类管制名录》的相合轨则,新能源企业正在开工征战前,要根据《分类管制名录》中的分类轨范离别机合编制征战项目情况影响通知书、情况影响通知外或者填报情况影响立案外并报送相应审批部分举行审查答应,全体分类管制类型如下:

注:本外格中所涉及的情况敏锐区全体轨则为《分类管制名录》第三条:本名录所称情况敏锐区是指依法设立的各级百般袒护区域和对征战项目爆发的情况影响希奇敏锐的区域,重要包含下列区域:
(一)邦度公园、自然袒护区、得意胜景区、全邦文明和自然遗产地、海洋希奇袒护区、饮用水水源袒护区;
(二)除(一)外的生态袒护红线管控畛域,长远根本农田、根本草原、自然公园(丛林公园、地质公园、海洋公园等)、要紧湿地、自然林,中心袒护野灵巧物栖息地,中心袒护野生植物孕育滋生地,要紧水生生物的自然产卵场、索饵场、越冬场和洄逛通道,自然渔场,水土流失中心防守区和中心执掌区、沙化土地封禁袒护区、关闭及半关闭海域;
(三)以寓居、医疗卫生、文明教学、科研、行政办公为重要性能的区域,以及文物袒护单元。
情况影响通知书、情况影响通知外应该就征战项目对情况敏锐区的影响做中心理会。
遵循《情况影响评议法》第二十二条的轨则,征战项宗旨情况影响通知书、通知外,由征战单元遵照邦务院的轨则报有审批权的生态情况主管部分审批。邦度对情况影响立案外实行登记管制。
第二十三条轨则,邦务院生态情况主管部分掌管审批下列征战项宗旨情况影响评议文献:
前款轨则以外的征战项宗旨情况影响评议文献的审批权限,由省、自治区、直辖市群众政府轨则。
征战项目或许酿成跨行政区域的不良情况影响,相合生态情况主管部分对该项宗旨情况影响评议结论有争议的,其情况影响评议文献由合伙的上一级生态情况主管部分审批。

环评审批手续是项目征战中要紧的合规性文献,但正在全体新能源发电项目工程征战中,因为工期垂危、企业对合连法令准则不敷通晓以及罚款数额较低,存正在片面企业马虎环评审批手续的统治,但环评审批手续是为了确保征战项目适当邦度情况袒护和生态文雅征战的总对象,同时也是为了确保新能源项目征战的合规性,借使短少,后续工程征战或许面对窒碍。正在本季度被惩处案例中,某公司因未统治环评审批手续被罚款30.6万元,正在以往的新能源企业惩处中也存正在某公司因未统治环评审批手续被予以责令休止征战,刻日校正以及刻日拆除惩处的景况。于是小新提示新能源公司应该着重环评审批手续的统治,确保项宗旨利市展开。